公告

自2026年3月12日起,虹桥机场2号航站楼P6停车库2F将进行运行动线调整改造。施工期间,P6-2F(长颈鹿层)仅面向经市交通委大数据中心许可的网约车周转运行,其他车辆请至B1-M1等四个楼层停放。请广大旅客根据现场指引标识有序停车,为您带来不便敬请谅解。

现予以公示。

咨询电话:021-34661605




民航局:禁止携带无3C标识及被召回的充电宝乘坐境内航班

日前,为切实保障航空运行安全,民航局发布紧急通知,自6月28日起禁止旅客携带没有3C标识、3C标识不清晰、被召回型号或批次的充电宝乘坐境内航班。(具体可查询市场监管总局缺陷产品召回中心官网www.samrdprc.org.cn/xfpzh/xfpgnzh)

上海浦东、虹桥两场将积极贯彻落实通知要求,确保旅客安全乘机出行。请广大旅客遵守民航局通知要求,在出行前仔细核对您的充电宝认证标识、品牌及型号等信息,不携带不合格充电宝乘机;在安检前将充电宝提前取出备查,以免耽误出行。

感谢广大旅客的理解与配合!




关于调整南方航空上海虹桥-广州白云机场航线截载时间的通知

自2025年8月20日起,南方航空上海虹桥-广州白云机场航线,对无托运行李旅客的截载时间调整为起飞前15分钟(不晚于航班计划起飞时刻前15分钟完成安检并抵达登机口登机);有托运行李及特殊服务需求旅客的办理时间仍为不晚于航班起飞前30分钟。


具体执行标准以南方航空现场实际运行为准,感谢您的支持。

已阅读请关闭

您当前的位置:首页 > 公告
关于清退浦东机场及虹桥机场能源管理费(电)事宜
发布时间:2021-07-16


各驻场单位:
经研究决定,我司将退还浦东机场及虹桥机场供电区域内转供电用户2019年6月至2019年11月期间收取的能源管理费(电)。大部分驻场单位已完成退费办理手续,但仍有部分用户由于无法联络或电话联络后未前来办理等原因,我司未能完成全部退款工作。
现向社会公告,请涉及的相关单位在本公告发布后,于2021年8月17日前与我司联系。逾期未联系的,即视为放弃退款。


联系人:
浦东机场:丁慧秋68343830
唐晔琼/郭正刚68343837
虹桥机场:凌宏22369835


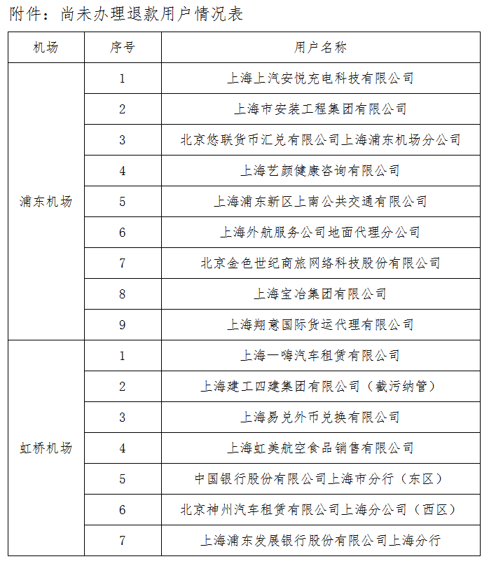
附件:尚未办理退款用户情况表

上海机场(集团)有限公司
2021年7月16日